重磅发布!你的店铺评级怎么样?亚马逊品牌旗舰店上线“大洞察新工具”! – 跨境魔方资讯中心-j9九游会官网登录
品牌旗舰店是卖家在亚马逊上进行品宣的专属阵地,一个始终在线的购物专区。研究显示1,从2018年至2023年:
· 品牌旗舰店数量从67,000增加至559,000个,上升492000;
· 的牌旗店的访问比例增加,上升2.4倍;
· 对品牌旗舰店非常熟悉或较为熟悉的亚马逊用户比例,上升47%。
旺季大促期间,高质量的品牌旗舰店不仅有助于更好地承接站内外的流量,为消费者提供愉悦的购物体验,简化购物的决策流程,还能在流量高峰期向更多受众展示品牌全貌及内核。
为了让卖家能有的放矢地优化品牌旗舰店,亚马逊上线了两大新功能,通过“大洞察”数据,高效提升品牌旗舰店的质量。
⚠️ 以下这两个功能对所有站点的品牌主开放!
◀ 品牌旗舰店质量评级报告▶
◀ 品牌旗舰店“新指标”▶

品牌旗舰店质量评级报告通过 低/中/高 的评级,直观地向卖家展示品牌旗舰店的质量。一般而言:
⭐ 质量评级「高」的品牌商店的销售额比评级「低」的品牌商店多出高达50%2
⭐ 质量评级「高」的品牌商店的销售额比评级「中」的品牌商店多出高达34%2
🔍复制链接至浏览器查看:https://advertising.amazon.com/builder
在品牌旗舰店评级面板中,卖家可以获取:
⭐ 自身品牌旗舰店的评级

⭐ 品牌旗舰店停留时间以及建议操作的采纳进度
⭐ 展示30天的品牌旗舰店平均停留时间,以及对于系统给出的建议的执行进度。

⭐ 同行对比数据
可查看自己的品牌旗舰店与同行平均停留时间以及采取建议数量的对比,以评估自己旗舰店在同行中的水准。
⭐ 13项能改善旗舰店质量评级的建议
系统会按照对预计停留时间的影响对这13项建议进行排序,并每24小时更新一次建议操作。每一项建议都附有“示例”展示,帮助卖家更直观地理解并学习高质量品牌旗舰店的“最佳建议”案例。

众所周知,品牌旗舰店可以建立认知度、提升购买意向并推动购买、建立忠诚度并进行升级销售。而目前推出的这13项改善旗舰店质量评级的建议可以精准匹配这些业务目标,帮助优化停留时间。
1、 建立认知度
为品牌和商品注入活力,让消费者对细节一目了然!
☑️ 背景视频:添加一个背景视频去丰富您的商品讯息以及更形象地展示商品
☑️ 文本模块(无链接):通过文本模块去创建一个“标题”或者“横幅”(图片素材至少 3000×600 像素),去讲述您的品牌故事
☑️ 文本模块(有链接):添加一个链接到旗舰店页面的文本帮助消费者去发现您的商品类目
2、提升购买意向
精心设计页面,使用小部件推动消费者将商品加入购物车!
☑️ 商品小组件(j9九游会官网登录主页):在品牌旗舰店j9九游会官网登录主页添加“畅销商品”和“推荐商品”组件
☑️ 商品小组件(分页面):在分页面添加“畅销商品”或者“推荐商品”,在改类目中突出您的主打产品
☑️ 商品网格(j9九游会官网登录主页):在j9九游会官网登录主页添加商品网格组件,全面展示您的商品
☑️ 商品网格(分页面):在分页面添加商品网格组件,在该类目展示更多商品
☑️ 商品模块:添加至少一个商品模块去介绍和突出你的商品
☑️ 创意素材内容:添加图片模块链接到品牌旗舰店页面帮助消费者发现更多商品
☑️ 可购物图片:添加一个可购物图片到旗舰店,让消费者更了解使用场景和体验
3、建立忠诚度并进行升级销售
为消费者量身定制品牌旗舰店购物页面!
☑️ 视频:添加一个视频更深入讲述品牌故事
☑️ 文本模块(商品):添加一个文本模块去介绍和突出您的某个商品,引流至产品页面
☑️ 3个分页面:添加至少3个分页面去优化消费者互动,更清晰地分类您的商品(季节,受众人群,使用场景等)
通过使用大洞察提供的13 项建议措施,不仅能够吸引、留住和转化更多客户,还能有效培养品牌的积极认知。消费者会因此更加信任和喜爱这个品牌,从而带来更多的销售机会。

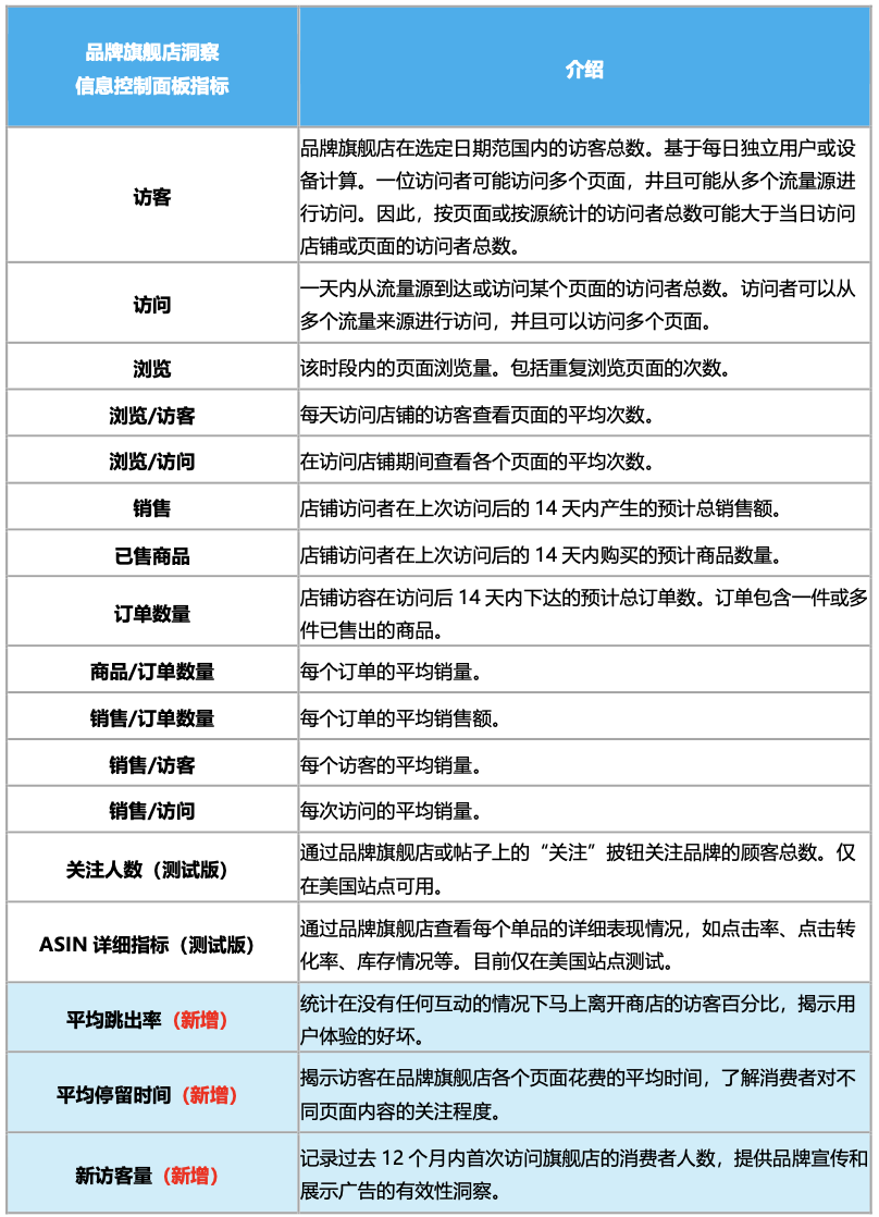
为了进一步让卖家了解消费者在品牌旗舰店各页面中的互动行为,从而更有依据地判断页面质量,明确优化方向,品牌旗舰店的数据洞察仪表盘中新增了三项关键指标:
平均跳出率(avg. bounce rate)
平均停留时间(avg. dwell time)
新访客量(new to store visitors)
卖家可在品牌旗舰店的数据洞察仪表盘的多个页面查看这些指标



至此,品牌旗舰店的数据洞察仪表盘将为卖家提供14项数据指标。

心动不如行动,打开你的数据洞察仪表板,开启优化店铺运营的第一步吧!

1、哪些卖家可以使用品牌旗舰店?
目前,品牌旗舰店在全站点均已上线!
在亚马逊上完成了品牌注册brand registry的品牌卖家brand owner可以使用品牌旗舰店,拥有自己的品牌旗舰店后即可解锁品牌旗舰店质量评级报告和数据洞察仪表盘。
💡 待处理商标(pending trademark)或r标都可进行亚马逊品牌注册,需要注意的是,各国家/地区可接受的商标状态不一样。具体可复制以下链接至浏览器进行查看:
https://gs.amazon.cn/brand/brandprotection?ref=as_cn_ags_brand_br
2、品牌旗舰店质量评级报告的数据多久刷新一次?
每24小时更新一次。
3、品牌旗舰店质量评级是如何计算的?
品牌旗舰店质量评级(高/中/低)是根据品牌主在商店设计中包含的可能会增加停留时间的关键属性(推荐建议)来计算的。
4、为什么品牌旗舰店质量评级和建议采取的行动与停留时间挂钩?
亚马逊的研究表明,消费者在亚马逊品牌旗舰店上花费的时间是他们在 3、6 或 12 个月内进行购买的可能性的有力指标。一般来说,消费者在旗舰店停留的时间越长,销售额就越高。多个接触点为商店提供了更多参与机会。
5、如果我采取了一个以上的建议行动,”观察到的平均停留时间增加 “中的值是否可以相加以获得总影响?
这些数字基于相关性和观察到的平均值,因此不能相加得到累计平均值。
各位卖家,现在就去查看您的品牌旗舰店质量评级报告以及洞察数据指标吧!让您的品牌旗舰店更具吸引力,提升业绩增长!
数据来源:
1/ 品牌旗舰店的研究项目(poa – perception of ads, 2023)
2/ 亚马逊内部数据
封面/图虫创意
(来源: 亚马逊全球开店 微信公众号:amazongs)
