对品牌旗舰店,亚马逊下了大决心 – 跨境魔方资讯中心-j9九游会官网登录
本文经授权转自:蓝海亿观
多年以来,亚马逊着重构建一个“重产品,轻店铺”的生态。
这是一种“去中心化”的生态,整个平台的流量,大部分“灌”到了具体产品的商品页面上,而卖家的店铺几乎成为了一个“点缀”。
这是因为,亚马逊有意让卖家在“产品与产品”(listing与listing)维度上进行竞争,只有这样,买家(顾客)才可以直接比价,第一时间找到足够低价的产品,买完即走,干净利落。
“用完即走 省钱省时”,是亚马逊长期以来的追求之一。
然而,过度强化产品listing(链接)之间的竞争,产生了一个坏处:卖家虽然卖出了产品,但很难培育出自己的品牌,许多知名大品牌在亚马逊上也水土不服,比如路易威登、nike、宜家等大品牌也曾入驻过亚马逊,但在激烈的产品链接竞争中,无法发挥其品牌优势,最终不得不宣布退出(官方退出,一些经销商还在卖)。
久而久之,亚马逊被视为一个“不适宜品牌生长”和“白牌商品泛滥”的平台。
更迫切的是,在temu、shein、tiktok shop等新兴平台的合围之下,亚马逊主要以“产品为竞争维度”的格局,将让它不得不陷入到拼低价的怪圈中无法自拔。
为此,亚马逊在近年来一直试图改变这一现状,出台了一揽子政策,上线了一系列工具,大力扶持卖家的“品牌旗舰店”。
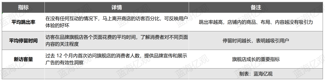
最近,亚马逊在扶持品牌旗舰店方面,又做了两个大动作:一、推出了一个新工具——品牌旗舰店质量评级报告,通过该工具,卖家可以诊断自己的评级,根据评级来优化自己的旗舰店;另一个动作是,新增了三个店铺指标,包括平均跳出率(avg. bounce rate)、平均停留时间(avg. dwell time)和新访客量(new to store visitors)。

这三个指标,经常被用来衡量一个独立网站的质量,如今,亚马逊重点推出这些指标,意味着其站内品牌旗舰店将越来越“独立站化”,而成为一个相对独立的“品牌后花园”和“流量蓄水池”。
「蓝海亿观」认为 ,在接下来的时间里,亚马逊将会在品牌旗舰店里倾注更多资源,以提升“品牌维度”的竞争力,并与temu等竞对打出更大的差异化。
01.在品牌旗舰店上,亚马逊搞了两个新动作
在亚马逊的持续努力下,卖家的品牌旗舰店出现了“数“和“质”的双重变化。从2018年至2023年,亚马逊平台上的品牌旗舰店的数量,从6.7万个增加到了55.9万个。
最关键的是,亚马逊对其用户(买家)进行了多方面的引导,让曾经“门前冷落鞍马稀”的品牌旗舰店,开始慢慢有了真正的活力——用户访问比例增加了2.4倍,对品牌旗舰店有了一定了解乃至非常熟悉的用户比例,达到了47%。

这些情况表明,亚马逊的品牌旗舰店慢慢变活了,不再是一个陪衬了。
包括安克创新(anker)、赛维、傲基、乐歌等在内的大卖家,几乎开通了品牌旗舰店,并专门花费广告预算去推广其品牌旗舰店。

图/赛维旗下服装品牌coofandy在亚马逊上的品牌广告
近期,亚马逊进一步提高品牌旗舰店的重要性,搞了两个大动作:
第一个动作是,上线了 “品牌旗舰店质量评级报告”。通过这一报告,卖家可以查看“品牌旗舰店的质量评级”,包括“高”“中”“低”。(文末加亿观助手微信,入亚马逊品牌旗舰店交流群)
根据亚马逊内部数据,评级越高,销售额往往越高:质量评级为“高”的品牌商店销售额,比评级“低”的多出高达50%,比评级「中」的多出34%。
此外,该评级报告,可以展示“30天的品牌旗舰店用户平均停留时间”并与“同行停留时间进行对比 ”,同时会给出一系列的“建议”。

图/亚马逊品牌旗舰店质量评级报告截图
这些建议一共有13项,并在每24小时更新一次,包括“增加销售额”的建议——向子页面添加推荐或最畅销商品图块;也包括“打造品牌”的建议——向商店添加背景视频;此外,还有“增加销售额”的建议——添加图片/图块,并链接到子页面,等等。

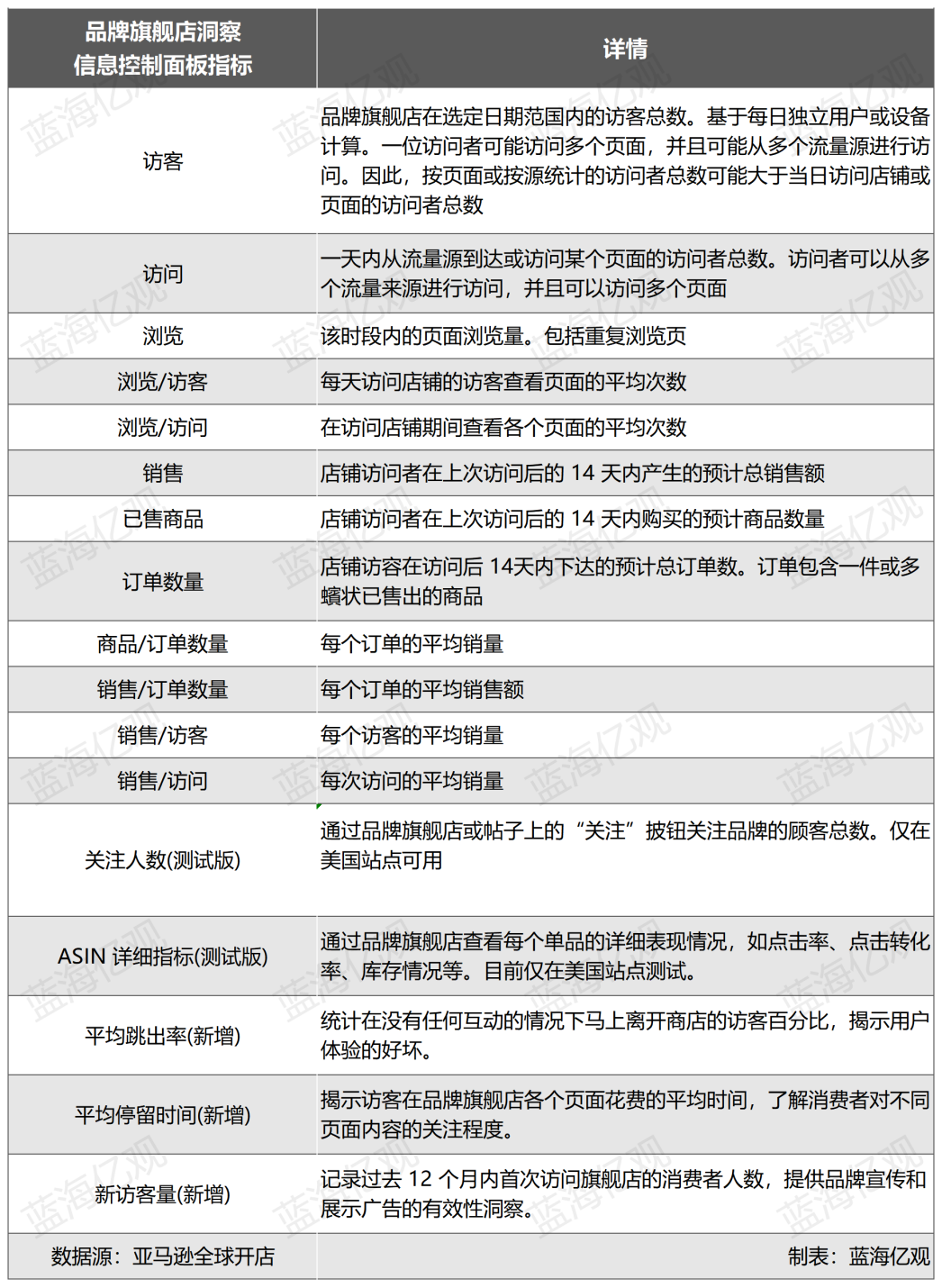
亚马逊对品牌旗舰店所做的另一个大动作是,在品牌旗舰店的数据洞察仪表盘中,新增了三项关键指标,包括平均跳出率、平均停留时间和新访客量,让卖家对其旗舰店的流量有一个非常清晰的了解。


至此,在亚马逊旗舰店仪表盘里,可以总共看到14项数据指标。

「蓝海亿观」观察到,这些指标中有一个非常醒目,那就是“关注人数”,即通过品牌旗舰店或帖子上的“关注”按钮,关注品牌的顾客人数。
这一个功能已经推出相当长的时间了,虽然还是测试版,但这几乎是亚马逊一个大让步,在一定程度上讲,意味着亚马逊允许卖家在站内储蓄自己的品牌私域流量了。
接下来,品牌旗舰店将成为一个相对意义上的“私域流量池”,持续地积蓄对自己品牌有好感的用户,同时,亚马逊也开始也开始允许品牌旗舰店,对自己品牌的粉丝进行“定向营销”。
去年7月,亚马逊将推出一个新工具——品牌定制促销。利用这一工具,卖家可以利用“私域流量”,提高销售额,即向“关注或买过自己商品的买家”创建专属折扣,“吸引老顾客复购”或者“回收曾浪费的流量”。

这是亚马逊对品牌店铺利用“私域流量”的一次尝试,也是它迈出的一大步。
在以往,亚马逊把持了一切流量,让卖家在“产品listing的维度”上进行白热化竞争,如果卖家要更多新的流量,那就得继续烧广告。 在这一过程中,流量好比是一根甘蔗,被亚马逊从头吃到尾,而卖家很难享受流量积累带来的利益。
如今,亚马逊的手稍微放松了一些,采取了一系列激励举措,目的是为了鼓励更多卖家来经营品牌旗舰店,并培植出自己的品牌,以品牌的粘性,来留住更多买家,并与temu等竞对展开竞争。
02.亚马逊比任何时候都更像想帮卖家做好品牌
拼多多曾是白牌商品的天堂。同样,亚马逊也曾是白牌商品的天堂。
白牌的天堂,往往是品牌的噩梦。
一直以来,品牌商们对拼多多望而却步。
在2019年,拼多多痛下血本,推出“百亿补贴”,让许多消费者可以在拼多多上“放心地买到了便宜的正品iphone”。
为了说服消费者,拼多多在“百亿补贴”下的iphone附带一系列“承诺”:有中国人保的品质险、假一赔十、7天无理由退货、顺丰快递配送等。
这些承诺,终于让许多消费者放下心来,下单买了苹果机。据第三方数据统计,2019年200多万台打上“百亿补贴”的iphone卖到了消费者手上。接着,“百亿补贴”刮起了一阵风,小米及其旗下红米,荣耀、华为、vivo等纷纷跟在iphone的后面,抱起了拼多多的大腿。
初步收到成效的拼多多,开始放开手脚,如法炮制,继续在五粮液、茅台、戴森吹风机等品牌上搞“百亿补贴”和“正品承诺”。
就这样,“在拼多多上也可以买到正品大牌产品”的认知,打入到广大消费者心智之中。
拼多多这样做,因为当时白牌商品销售额增量放缓,同时它也想吃到品牌高溢价的利润。这一战略取到了很大的成效,2023年,品牌产品的销量占比已接近拼多多整体的30%。
这一巨大的成功,很可能会复制到拼多多的海外版temu上。
目前,temu凭借着“强有力的供应链把控力 击穿地板的低价”,在欧美日韩大烧广告(如超级碗一分钟广告费上亿),攻城略地,所向披靡。
在temu崛起之际,亚马逊的流量大规模地流失。
眼见情况不妙,亚马逊不得不将服装类目的佣金大幅度砍削到个位数(最低5%)。
服装类目天然具有吸附电商流量的属性,也是亚马逊排名前三的类目这一,一直为其贡献了巨大的gmv和利润,然而,面对temu露出来的獠牙,让亚马逊不得不大幅度砍削佣金,以让服装卖家轻装上阵,跟temu去争夺更多流量。
与此同时,亚马逊加大力度发展品牌旗舰店,一定程度上向卖家开放“私域流量”,让更多卖家的品牌成长起来,更重要的是,要吸引既有的知名品牌商(如爱迪达斯、ck等)入驻亚马逊,以形成一个巨大的品牌护城河。
这样一来,亚马逊可以让更多卖家以“品牌商品”去跟temu的“白牌产品”去竞争,以守住流量,捍卫护城河。
如果未来temu复制拼多多的“百亿补贴”,大力招揽品牌商入驻时,亚马逊才不会打无准备的仗。「蓝海亿观」认为,对品牌旗舰店,亚马逊真的下了大决心。(文/蓝海亿观)
(封面图源:图虫创意)
(来源: 雨果网的朋友们)
