亚马逊破局之道-j9九游会官网登录

本文作者:【一味君社群】328号逍遥
创业型卖家,擅长数据化选品和精细化运营
【一味君社群】是纯亚马逊卖家社群,目前汇聚2400多亚马逊卖家,不仅能够帮您及时高效解决亚马逊疑难杂症,还可以享受社群厉害卖家带来的专题分享、线下沙龙、千人峰会等权益,如想加入可在文末扫码咨询客服
一、亚马逊选品的难题
如今,越来越多的卖家涌入亚马逊,竞争变得异常激烈。主流类目几乎成了“红海”,广告成本高、利润被压缩,中小卖家特别容易陷入“流量烧钱但不赚钱”的困境。资源有限的中小卖家面临巨大的挑战。如何在资源不足的情况下破局?另辟蹊径成为关键。
二、细分市场的价值与意义
1. 另辟蹊径,错位竞争
主流市场是一片红海,但细分市场往往藏着“蓝海”机会,聚焦于需求明确但竞争较少的细分市场领域,通过满足独特需求脱颖而出。在红海中寻找蓝海,建立属于自己的竞争优势。
2. 快速洞察品类和品类结构
通过细分市场的分析,可以快速理解和认知类目里的产品形态、功能及属性、用户需求和市场动向。比如,有哪些产品卖得好、市场需求是增加还是减少等,从而帮助我们更有把握地做决策。
3. 明确产品定位与切入口
细分市场分析可以帮助我们找到市场空白,定位精准目标用户,明确最具潜力的产品切入点,为差异化创新提供依据。重新思考产品设计方案,形成产品和市场需求相匹配。
4. 优化及拓展产品线
通过横向和纵向的切分,可以帮助我们更清晰的做品类布局和品类策略,从而重构品类线和产品格局,形成产品矩阵、品牌矩阵、店群矩阵,达到不断持续优化和拓展深耕产品线的目的。
5.清晰洞察竞对
通过分类,可充分了解到竞争对手在品类结构的布局情况,产品主要集中在市场的哪些细分领域,在每个细的分类上获取到的市场份额,是否形成垄断趋势。了解他们的产品在形态、功能属性、设计、价格等方面的定位策略。避强击弱建立j9九游会官网登录的优势。
三、市场细分及操作步骤
那知道了细分的核心价值和意义,该怎么快速地找到我们要做的细分市场?
接下来通过《back braces》这个类目来做案例分析。
类目:
1.下载类目数据
卖家精灵插件下载类目前100数据。

2.数据处理
下载下来数据后,需要对数据初步处理:
处理前:

放大图片,方便后续分类和观察;
重要数据前置及突出显示。
处理后:

3.深度理解类目产品
通过观察类目《back braces》 best sellers 榜单产品,看都有哪些产品形态和属性,哪些形态和属性又是消费者最受欢迎的,市场需求和趋势正在向哪个方向发展,通过标题、关键词、卖点等信息建立对类目正确的理解和认知。
还有卖家精灵插件新上的产品特征分析功能,也有助于了解类目产品主要且高需求的特性:
简单分析:
产品是什么?——back brace(背部支架)、posture corrector (姿态矫正器)
产品有什么作用?——brace(支撑) 、loin(腰部)、corrector(矫正),support(支持),主要功能:矫正姿势 、疼痛缓解。
产品应用在什么场景?——shoulder(肩部)、(腰部)back(背)、bra(胸)、neck(脖子)
用户群体是谁?——男性,女性;驼背的⼈、长期低头工作的⼈,办公室⼈员,司机,快递人员,搬运人员。
产品特征——背部使用的,腰部使用的、有腰背结合使用的
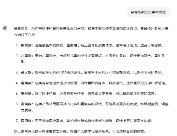
产品款式——(按需求和作用分类):男女成人款、儿童款、塑形款、医用款。
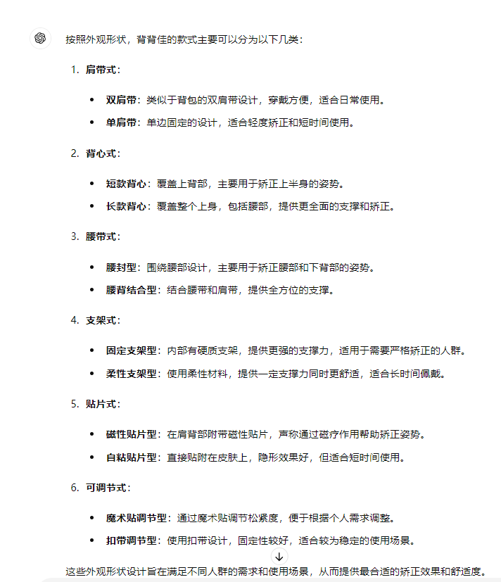
——(按外观设计分类):肩带式、背心式、腰带式。

4.产品分类
在观察了整个品类的产品属性形态和趋势后,我们获得了对类目的初步认知。接下来,我们需要进行产品的分类。
产品细分有很多学问,每个人、不同的类目产品、不同场景下的细分方式都不一样。通常我们可以根据产品的差异情况从“大分类”、“小分类”两个维度来进行。
首先来了解一下他们的分类逻辑:
初步筛选产品或快速构建产品框架时,“大分类”有助于快速定位主要类别。我们可以根据产品图片和使用场景从外观和形态的差异先做一个“大分类”。
主要依据:
• 外观差异:如产品的形状、颜色、材质等可见特征。
• 功能差异:不同产品的基本用途或主打功能。
• 市场定位:如高端、中端或低端市场划分。
然后再根据产品属性、细节的细微的差异做“小分类”。
主要依据:
• 属性细节:如性能参数、成分配比、使用场景等具体特征。
• 用户需求:基于目标消费群体的特定偏好或需求。
• 市场反馈:如不同用户对功能、设计或其他细节的评价。
如果实在没有思路可以寻求gpt的帮助:


综上,通过对产品的理解,结合图片,从外观形态 产品使用部位来先确定“产品大分类”。
产品大分类:背心式、腰背结合型、腰封型
背心式(作用于腰部以上)

腰背结合型(作用于腰部和背部)

腰封型(作用于腰部)

”大分类“确定好之后,在通过“大分类”里面的存在的明显差异点继续划分为“小分类”。
背心式的可以划分为长背心和短背心,划分依据依据产品外观 使用部位 功能做划分。
短背心较短为x形状,多作用于肩部和背部位置。
长背心较长,为腰部往上一点,多作用于胸部位置和背部位置,主要群体为女性用户。


腰封型“小分类”划分依据,根据款式特性划分,应对不同的使用场景和群体。
类目产品分类树状图如下:

四、市场数据整理与分析
根据以上产品分类,将类目前100的产品加入到不同的产品库中:背心式-短背心、背心式:长背心、腰背结合型、腰封型-常规、腰封型-双肩。

对每个产品库中的产品生成市场分析报告,得到各细分类目下产品的统计数据,并导出excel表格,汇总各分类下的数据后通过数据透视表分析市场情况。
1. 市场容量分析
市场竞品数少,月销量相对ok,月销平均值占比大,月销售额和平均销售额占比大,价格段不是很低,新品表现好。头部垄断不是特别严重。
2. 产品热度和趋势
通过后台的《商机探测器》功能,我们可以发现我们“长背心”小分类主要集中在 posture corrector for women这个细分市场,也证明了我们的分类逻辑是正确的。

结合商机探测器数据来分析,“长背心”所在细分市场体量大,需求量大,新品成功率高
市场增长情况:24年相对前三年有明显增长,大类目和小类目在过去180和90天数据有不同程度的增长。
从长背心款式的市场分析报告数据,可知类目行业需求和销售趋势近段时间不断上涨。
3. 上架时间、价格段及新品分析
综合分析:长背心新品表现相对ok,价格段相对较高,而且销量占比大。
2024年新品表现情况:
腰背结合型>短背心>长背心>腰封常规>腰封双肩
2024年新品上架销量最高的价格段:
短背心:0-10美金,卷低价
长背心:25-30美金
腰背结合型:35-40美金
腰封-常规:40 美金
腰封-双肩:0-10美金 ,卷低价

整体上架时间分析:
销量占比最大:
短背心:2019年,2007年,老品表现强势,坑位稳定,地位难撼动
长背心:2023年
腰背结合型:2022年,2007年,老品表现强势,坑位稳定,地位难撼动
腰封-常规:2023年
腰封-双肩:2007年,老品表现强势,坑位稳定,地位难撼动
4. 垄断性分析
我们可以看到腰背结合型垄断性比较强,短背心、长背心、腰封-常规、腰封-双肩细分小类中垄断性相对较好
五、分析总结
通过整体数据分析,归纳总结各小类优缺点,为我们作出最佳的选择。
(编辑:江同)
(来源: 卖家精灵)
以上内容源自网络,由跨境魔方后台编辑整理汇总,其目的在于收集传播行业新闻资讯,跨境魔方不对其真实性、可靠性承担任何法律责任,如有侵权请联系删除。特此声明!
*上述文章存在营销推广内容(广告)
